
什么是軟件產品登記測試?
軟件產品登記測試服務是由經國家認可的第三方測試機構,依據現行軟件質量國家標準及行業規范,對軟件產品的功能性、易用性等質量特性進行系統性驗證,并出具具有法律效力的檢測報告。該登記測試報告作為軟件產品著作權登記、市場準入備案、增值稅退稅、高新技術企業認定等行政審批事項的核心技術證明材料,同時也是企業申報政府專項資助和產業扶持政策的重要資質文件。測試范圍通常涵蓋基礎功能驗證、易用性及用戶文檔審查等關鍵質量維度。
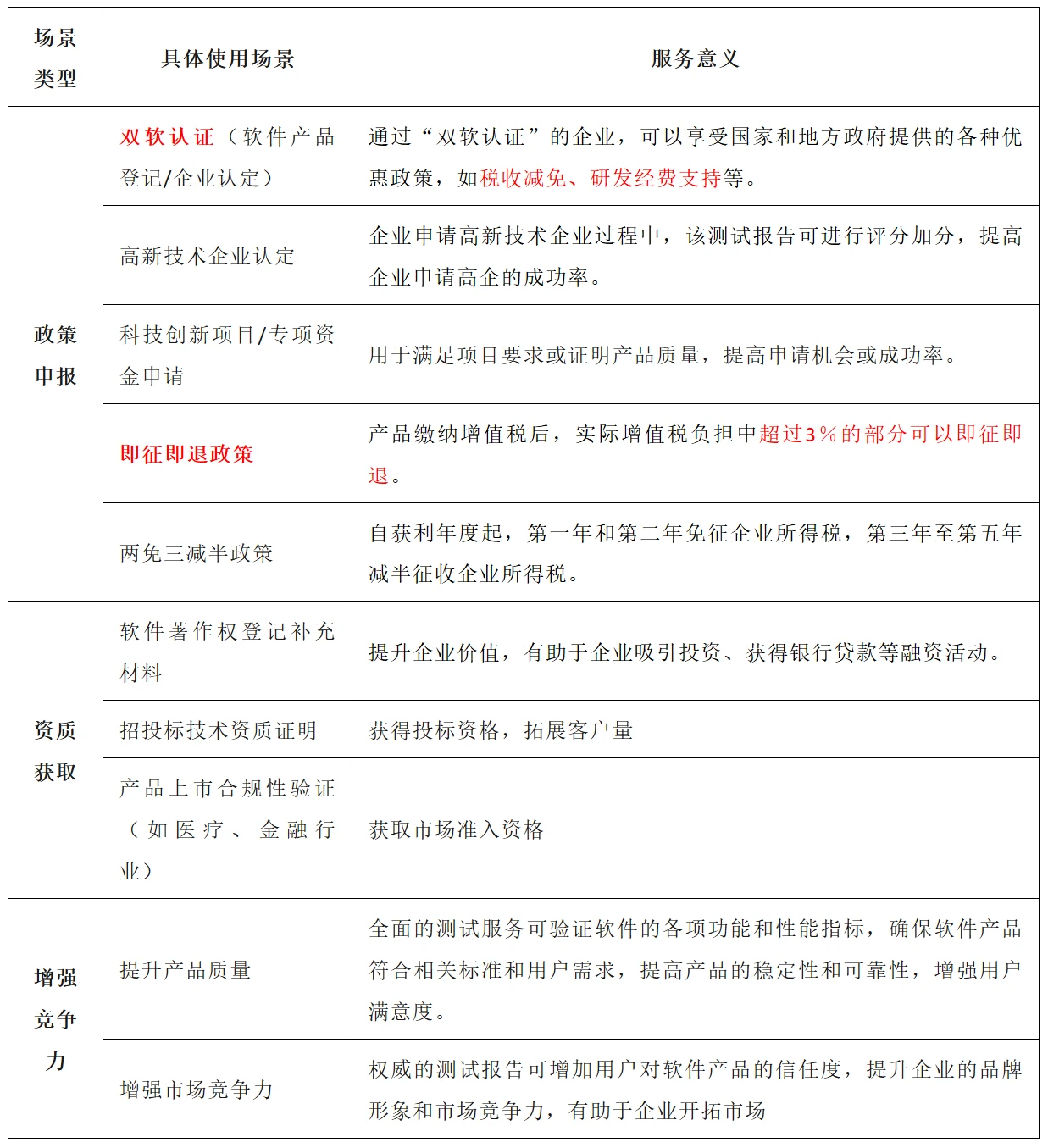
使用場景類型
1. 雙軟認證
2. 高級技術企業認定
3. 科技創新項目資金申請
4. 增值稅即征即退政策
5. 企業所得稅“兩免三減半”政策
想了解更多具體內容,可以查看這里

測試內容
1. 功能測試
依據軟件需求規格說明書,驗證軟件產品的各項功能是否滿足設計要求,包括核心功能、業務流程、數據處理能力等,確保其正確性、完整性和穩定性。
2. 易用性測試
評估軟件的用戶界面(UI)和交互設計是否符合人機交互規范,檢查操作的便捷性、界面布局的合理性以及提示信息的清晰度,以提升用戶體驗。
3. 用戶文檔集測試
對軟件配套的用戶手冊、安裝指南、在線幫助等文檔進行審查,確保其內容準確、完整,并與軟件實際功能保持一致,便于用戶理解和使用。
該測試內容旨在全面評估軟件產品的質量,確保其符合國家標準及行業要求,為登記和備案提供可靠依據。
測評依據
依據GB/T 25000.51-2016《系統與軟件工程 系統與軟件質量要求和評價(SQuaRE) 第51 部分: 就緒可用軟件產品(RUSP)的質量要求和測試細則》,即CNAS資質國家認可委,確保報告具有權威性和法律效力。

提交測評資料
1、測試申請表
2、與申請表一致的系統功能列表
3、與申請表一致的用戶手冊
4、任務書、合同書、申報材料等
測試周期
通常3-10個工作日就能拿到《軟件產品登記測試報告》
服務區域
我們支持全國多地測試,包括:
省份:廣東、福建、浙江、江蘇、山東、遼寧、吉林、黑龍江、湖南、湖北、河南、河北、陜西、山西、四川、貴州、云南、廣西、海南、甘肅、新疆等
如果你有需求,隨時聯系我們,我們會幫你高效完成測試!
